365纱线网

中铁房地产集团重庆公司因违规被城市管理局罚款37万

来源:未知
2022-10-08 17:37

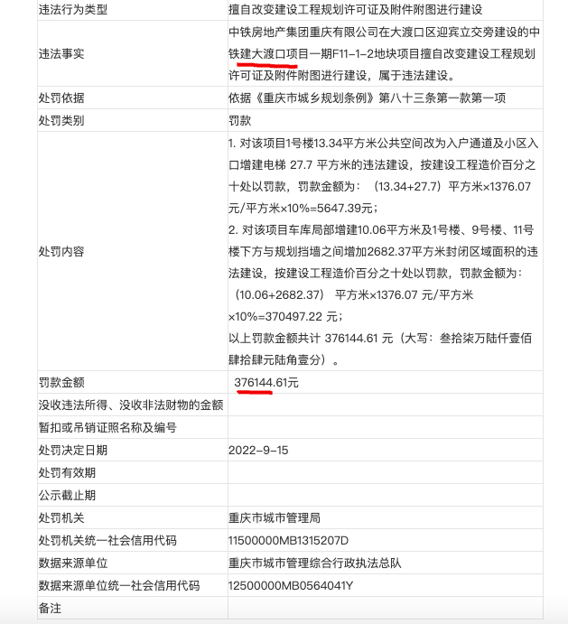
  2022年10月8日消息::重庆城市管理局官网消息,近日,重庆市城市管理局发布的行政处罚决定书文号“渝城违建罚决字〔2022〕0119号”显示,中铁房地产集团重庆有限公司因“擅自改变建设工程规划许可证及附件附图进行建设”的违法行为,被重庆市城市管理局处罚,并罚款376144.61元。处罚日期显示为2022年9月15日。

中铁房地产集团重庆公司因违法建设被罚超37万元

中铁房地产集团重庆公司因违法建设被罚超37万元

  中铁房地产集团重庆有限公司违法事实显示:该公司在大渡口区迎宾立交旁建设的中铁建大渡口项目一期F11-1-2地块项目擅自改变建设工程规划许可证及附件附图进行建设,属于违法建设。

  中铁房地产集团重庆有限公司处罚内容显示:1.对该项目1号楼13.34平方米公共空间改为入户通道及小区入口增建电梯27.7平方米的违法建设,按建设工程造价百分之十处以罚款,罚款金额为:(13.34+27.7)平方米×1376.07元/平方米×10%=5647.39元;2.对该项目车库局部增建10.06平方米及1号楼、9号楼、11号楼下方与规划挡墙之间增加2682.37平方米封闭区域面积的违法建设,按建设工程造价百分之十处以罚款,罚款金额为:(10.06+2682.37)平方米×1376.07元/平方米×10%=370497.22元;

  以上罚款金额共计376144.61元(大写:叁拾柒万陆仟壹佰肆拾肆元陆角壹分)。

工会24小时

关于我们 |版权声明 | 违法和不良信息举报电话:010-12345678 | 网络敲诈和有偿删帖举报电话:010-12345678
Copyright © 2008-2022 by www.365yarn.com. all rights reserved